website traffic statistics
adaptive concealing cream medium light skin medium dark skin tone natural concealer

adaptive concealing cream medium light skin medium dark skin tone natural concealer

3food

3food

adaptive training guidance activity tracking sleep quality and tracking stress and recovery heart rate zones connec smart watches for men suunto run photo

adaptive training guidance activity tracking sleep quality and tracking stress and recovery heart rate zones connec smart watches for men suunto run photo

107 likes 13 comments doterra oils claudia rn essentialnurse on instagram this ble adaptiv diffuser blends terra essential oils oil diffuser blends

107 likes 13 comments doterra oils claudia rn essentialnurse on instagram this ble adaptiv diffuser blends terra essential oils oil diffuser blends

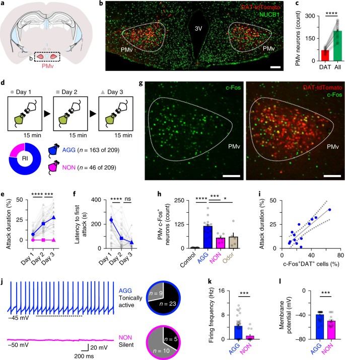
a neural network for intermale aggression to establish social hierarchy nature neuroscience

a neural network for intermale aggression to establish social hierarchy nature neuroscience

makeup artist terri bryant started guide beauty after being diagnosed with parkinson s disease find out how she created user fr beauty beauty equipment makeup

makeup artist terri bryant started guide beauty after being diagnosed with parkinson s disease find out how she created user fr beauty beauty equipment makeup

3

3

world resources report 2010 2011 pdf africa adaptation

world resources report 2010 2011 pdf africa adaptation

pdf the ensembl variant effect predictor

pdf the ensembl variant effect predictor

anatomy of disaster recoveries tangible and intangible short term recovery dynamics following the 2015 nepal earthquakes sciencedirect

anatomy of disaster recoveries tangible and intangible short term recovery dynamics following the 2015 nepal earthquakes sciencedirect

adaptive reuse is an attitude not an aesthetic and it s urgent perkins and will adaptive reuse reuse architecture

adaptive reuse is an attitude not an aesthetic and it s urgent perkins and will adaptive reuse reuse architecture

the african hexaploid torini cypriniformes cyprinidae review of a tumultuous history vreven 2016 zoological journal of the linnean society wiley online library

the african hexaploid torini cypriniformes cyprinidae review of a tumultuous history vreven 2016 zoological journal of the linnean society wiley online library

temporal changes in extreme precipitation and exposure of tourism in eastern and south eastern spain springerlink

temporal changes in extreme precipitation and exposure of tourism in eastern and south eastern spain springerlink

adaptation measures to reduce climate change related health risks download table

adaptation measures to reduce climate change related health risks download table

schmink adaptive soden

schmink adaptive soden

temporal changes in extreme precipitation and exposure of tourism in eastern and south eastern spain springerlink

temporal changes in extreme precipitation and exposure of tourism in eastern and south eastern spain springerlink

make free full text the predictive value of data from virtual investment communities html

make free full text the predictive value of data from virtual investment communities html

temporal changes in extreme precipitation and exposure of tourism in eastern and south eastern spain springerlink

temporal changes in extreme precipitation and exposure of tourism in eastern and south eastern spain springerlink

global vascular guidelines on the management of chronic limb threatening ischemia journal of vascular surgery

global vascular guidelines on the management of chronic limb threatening ischemia journal of vascular surgery

climate informed hydrologic modeling and policy typology to guide managed aquifer recharge science advances

climate informed hydrologic modeling and policy typology to guide managed aquifer recharge science advances

integrated circuits and molecular components for stress and feeding implications for eating disorders hardaway 2015 genes brain and behavior wiley online library

integrated circuits and molecular components for stress and feeding implications for eating disorders hardaway 2015 genes brain and behavior wiley online library

5 common functional implied volatility analysis statistik hu berlin

5 common functional implied volatility analysis statistik hu berlin

coastal impacts adaptation and vulnerabilities climate

coastal impacts adaptation and vulnerabilities climate

adaptive strollers special needs children stingray tilt in space pushchair w outdoor mobility base stroller kids strollers pushchair

adaptive strollers special needs children stingray tilt in space pushchair w outdoor mobility base stroller kids strollers pushchair

remote sensing free full text application of high resolution radar rain data to the predictive analysis of landslide susceptibility under climate change in the laonong watershed taiwan html

remote sensing free full text application of high resolution radar rain data to the predictive analysis of landslide susceptibility under climate change in the laonong watershed taiwan html

tommy hilfiger adaptive fashion tommy fashion tommy hilfiger

tommy hilfiger adaptive fashion tommy fashion tommy hilfiger

adaptive streets strategies for transforming the urban right of way urban design graphics urban design plan urban

adaptive streets strategies for transforming the urban right of way urban design graphics urban design plan urban

temporal changes in extreme precipitation and exposure of tourism in eastern and south eastern spain springerlink

temporal changes in extreme precipitation and exposure of tourism in eastern and south eastern spain springerlink

water free full text an in depth analysis of physical blue and green water scarcity in agriculture in terms of causes and events and perceived amenability to economic interpretation html

water free full text an in depth analysis of physical blue and green water scarcity in agriculture in terms of causes and events and perceived amenability to economic interpretation html

improving industrial yeast strains exploiting natural and artificial diversity steensels 2014 fems microbiology reviews wiley online library

improving industrial yeast strains exploiting natural and artificial diversity steensels 2014 fems microbiology reviews wiley online library

schmink adaptive soden

schmink adaptive soden

jjzxpj steady spoon cutlery for disabled adaptive cutlery adaptive dining aid utensil for elderly disabled weak grip arthr in 2021 elderly design cutlery elderly

jjzxpj steady spoon cutlery for disabled adaptive cutlery adaptive dining aid utensil for elderly disabled weak grip arthr in 2021 elderly design cutlery elderly

adaptation measures to reduce climate change related health risks download table

adaptation measures to reduce climate change related health risks download table

pdf plant adaptation and tolerance to environmental stresses mechanisms and perspectives

pdf plant adaptation and tolerance to environmental stresses mechanisms and perspectives

schmink adaptive soden

schmink adaptive soden

cat jack s new adaptive clothing is design engineered to fit the needs of even more kids we ve got sensory fr adaptive clothing kids fashion toddler fashion

cat jack s new adaptive clothing is design engineered to fit the needs of even more kids we ve got sensory fr adaptive clothing kids fashion toddler fashion

adaptive clothing for seniors disabled elderly care adaptive clothing for seniors disabled elderly care adaptive clothing fly shirts wheelchair clothing

adaptive clothing for seniors disabled elderly care adaptive clothing for seniors disabled elderly care adaptive clothing fly shirts wheelchair clothing

8531 adaptive swing seat playground swing playground equipment gametime 282 playground equipment playground swing seat

8531 adaptive swing seat playground swing playground equipment gametime 282 playground equipment playground swing seat

https www mdpi com 2072 4292 12 23 3855 pdf

https www mdpi com 2072 4292 12 23 3855 pdf

tommy adaptive tommy hilfiger usa tommy hilfiger tommy hilfiger

tommy adaptive tommy hilfiger usa tommy hilfiger tommy hilfiger

crowd control guidelines for retailers crowd control big sale control

crowd control guidelines for retailers crowd control big sale control

pdf flood risk climate change and settlement development a micro scale assessment of austrian municipalities

pdf flood risk climate change and settlement development a micro scale assessment of austrian municipalities

exercise for wheelchair users easystand blog wheelchair users frame stand how to stay healthy

exercise for wheelchair users easystand blog wheelchair users frame stand how to stay healthy

future internet free full text computational social science of disasters opportunities and challenges html

future internet free full text computational social science of disasters opportunities and challenges html

news cocktails with a low carbon footprint lsn

news cocktails with a low carbon footprint lsn